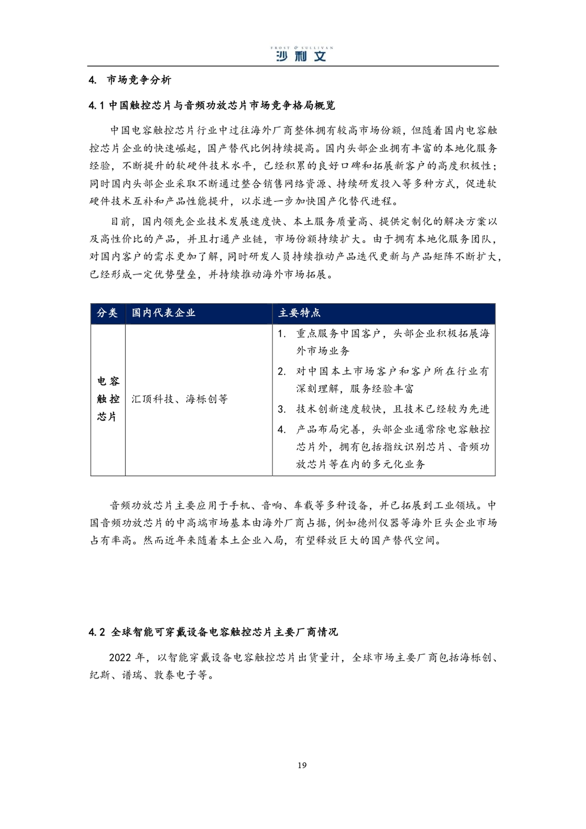
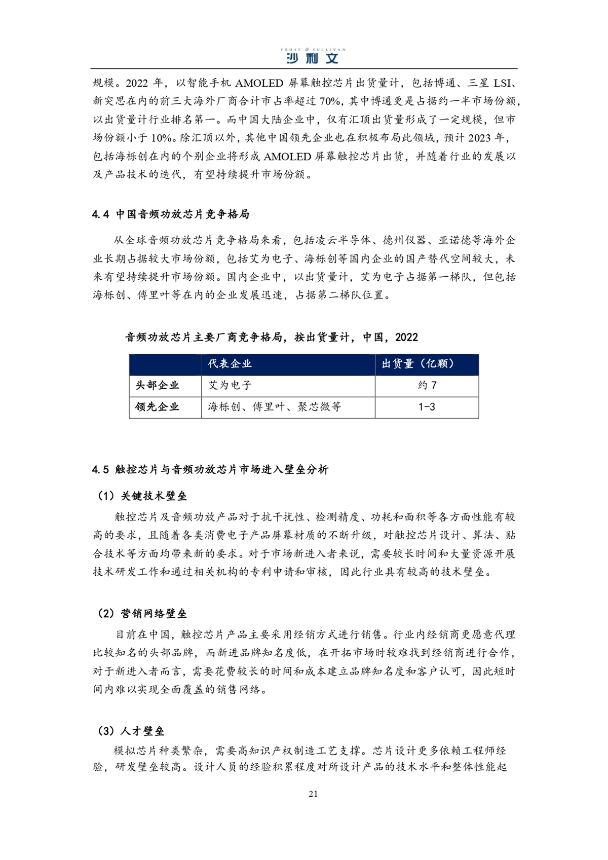
ABOUT US
Company
Milestone
Core Value
Philosophy
Careers
PRODUCT
MOSFET
DIODE
ESD Protection Diodes
TVS Diodes
APPLICATION
Power Supplier
Consumer
Lighting
SUPPORT
Quality Policy
Environmental Policy
International Certification
Declaration and Statement
Recommended Soldering Profile
Package Dimension
NEWS
Industrial News
Company News
Product News
CONTACT US
Send Us a Message
Agent
NEWS
HOME / News /
Industrial News
中国及全球集成电路市场研究报告2025
2025/12/12